端午假期高速公路通行难免费哦
2024年端午休假时分为6月8日至6月10日,共3天。把柄中意台预测,瞻望南京大部分地区以多云为主,气温在20°C~32°C之间。出行前要提前温柔一起天气变化,合理计较出行时分及阶梯。
把柄国务院发布的《对于批转交通输送部等部门要害节沐日免收袖珍客车通行费推行决策的告知》(国发〔2012〕37号),收费公路免费通行的时分范围为春节、晴朗节、管事节、国庆节等四个国度法定节沐日。是以端午假期上高速公路还是要泛泛交通行费的。
主线公路日均流量瞻望2.01万辆
部分路段易拥挤
端午休假3天,瞻望6月7日(假期前一日)、6月8日以及返程的6月10日将会出现出行小岑岭。端午本事,泛泛主线公路日均断面流量瞻望为2.01万辆,较前年同期增长约5.47%。

端午本事,瞻望南京大部分主线公路皆将保持畅通开动,受假期蚁集出行等要素影响,部分路段、节点可能会出现短时车多缓行的状态,提议高大公众提前计较行程,充分商量列队、拥挤可能变成的延误。

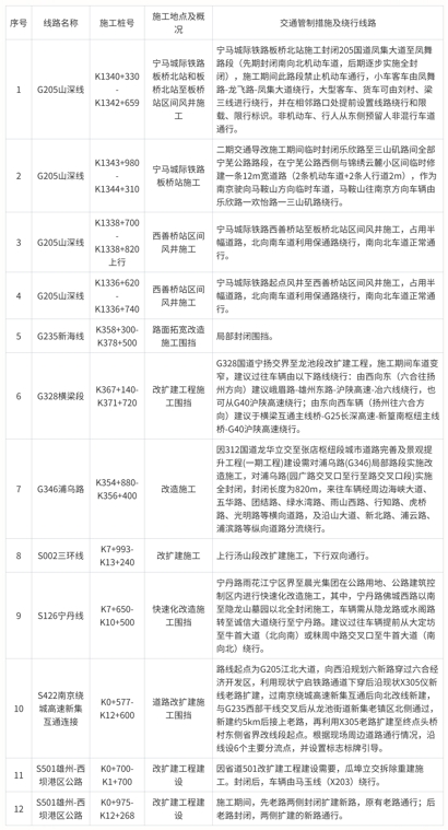
具体为:G36南京绕城段徐庄互通段、黄马湿地公园。 G40沪陕高速张店至省界段(K454-K470)。G42南京绕城段死心桥段、马群互通段、石杨路段、高桥门段、往五桥匝谈段。G205江北快速路浦泗立交段、芳庭路北段、马集段。G205山深线南京往安徽标的下S002匝谈(马鞍街谈候营段。G312沪霍线九乡河段、仙林高铁段、仙鹤平地谈。
日均跨江流量约68.8万
对外流量约32.8万辆
2024年端午本事,瞻望南京过江通谈日均总交通流量为68.8万辆,其中定淮门地谈(扬子江地谈)瞻望达9.8万辆,南京长江大桥9.2万辆,应天大街地谈(长江地谈)9.1万辆,江心洲大桥(南京五桥)8.9万辆,燕子矶长江地谈8.7万辆。

瞻望南京市泛泛国省谈对应对通流量约为32.8万辆/日。其中来回安徽、苏南(宁常、宁镇标的)的交通流量最多,区别为16.9万辆/日、12.4万辆/日,约占全市泛泛国省谈对应对通流量的51.5%、32.8%。

12处国省谈路段节点
处于施工围挡状态
端午本事,南京共有12处国省谈路段节点处于施工围挡状态,出行时,请驻防现场交通记号教唆!

端午假期,南京高速公路对危化品输送车全时段禁行。另外,部分进击路段、节点推行交通管控策略,相关车辆沐日历间提前绕行,请勿驶入限行路段。同期对货车右侧通行管控,管控范围:全市高速公路。管控对象:中重型货车(黄牌)。

假期,南京联网高速公路活泼车朝上执法时速行驶、不按执法车谈行驶、驾驶东谈主接听拨打手持电话、未按执法使用安全带等交通安全犯科活动会进行执拍处分,请诸君司机务必浪漫好车速。
扬子晚报/紫牛新闻记者 笪越
通信员 孙逸飞
校对 李海慧体育游戏app平台





